In recent weeks we explained how to plan visualization into your proposals and made the case that proposal graphics do not have to be expensive. Here we describe how to use flowcharts to show processes that differentiate your solution and/or involve client participation.
Teams developing very large proposals often work with Adobe Creative Suite and similar high-end publishing platforms. They will want to use those tools to build their diagrams.
But the majority of proposal teams don’t use special publishing software. If you’re among those who work in MS Office, here’s a how-to post you can bookmark and share with your team.
Remember the goal
The purpose of inserting a flowchart into your narrative is not to diagram every step in a long and complex process. It’s to express a differentiator, such as efficiency or client involvement, in your solution. The diagram needs to be accurate, but to communicate it also needs to be uncluttered and easy to follow.
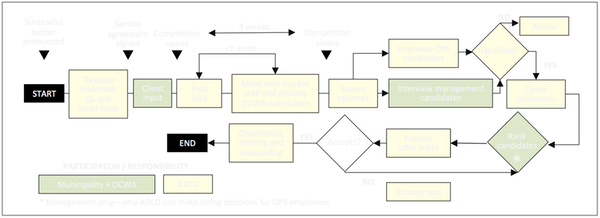
The two examples below show the idea. We took these from a recent proposal and grayed out the text for client confidentiality.


Steps in building a flowchart diagram
NOTE: Flowcharts for some industries (e.g. IT) may have to follow well-defined conventions. The steps below assume no such restrictions exist.
- Lay out your process flow so lines don’t need to cross. Horizontal diagrams work best in most single column proposals. Ensure multiple conditional steps are ordered correctly. To save space, show task ownership using colours instead of responsibility lanes.
- Build diagrams in PowerPoint or Visio. We use PowerPoint and create flowcharts actual size (usually 6 or 6.5 inches wide) for reasons explained in the following section.
- Use text boxes of centred 8-pt. text (we use Calibri) with line spacing set to Multiple > 0.9. Use shift + return to control line breaks. Fill the boxes with white (or use pale colours if showing responsibilities by task), uncheck the shadow option and apply a dark gray .25 pt. rule.
- At your option, vary the shapes of the task boxes to show specific task types. We recommend using diamonds for decisions, but otherwise stick to rectangles. (But see the note at top of this section.)
- Use dark gray arrows and select a 0.5 pt. line and small heads. Make as much use as possible of elbow connectors and hotspot connections, so your lines will stay connected when you make adjustments. For a set of sequential steps, use one line or arrow behind all the boxes.
Placing the diagram into the narrative
You can link or embed PowerPoint graphics in a Word document—but we advise against these practices. They allow you to easily edit the placed flowchart—but you have much less control than you get with static images. Since we believe looks matter, we use the following alternative.
- Save or print the PowerPoint flowchart as a PDF
- Select the area containing the flowchart and crop
- Insert or paste the PDF image into the Word document
- Select the image and go to Format Picture > Layout and select > Tight
- Select the image and go to Format Picture > Line and select Solid > 0.5 and colour dark gray
Because the diagram was produced at or close to final size in the Word doc, the line weights and type size will be very close to those in the PowerPoint file.
NOTE: You could save the image in any of several image formats (JPEG, PNG, TIFF etc.), but we’ve found that none of these formats render as crisp an image as does PDF.
CAUTION: Because of the way PDF files render, computers displaying the Word document will need the fonts used in your flowchart. Calibri has been the standard MS Office font since 2007, but users running earlier Word versions may see artifacts in the diagram.
Add a caption
Be sure to add a selling caption that delivers the message you want your diagram to convey.


